Harley Davidson Coil Wiring Diagramgoogle Map - promocancun
You can always contact me at hdrap_1999@y.
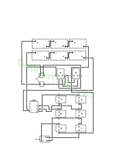
Always refer to the parts catalog when.
Use these numbers for reference purposes only.
Recommended for you
Webharness part numbers may be included on some wiring diagrams.
Matched procedures (136) 2003 all xl 1200s domestic and international models, main harness, sheet 1 of 5.
Here’s a breakdown of how to read.
🔗 Related Articles You Might Like:
Shaker Pegs Home Depot 药房技术人员薪资秘密:仅需一项认证即可赚取六位数 Chris Mountinho Ludlow📸 Image Gallery
You may also like